五四青年节放假规定为1天,与五一假期重叠,年龄在14至28周岁的中国青年可享受半天假期待遇,符合条件的年轻人在此期间可以休憩和庆祝活动 。
五四青年节放假1天。 根据国务院公布的《全国年节及纪念日放假办法》的规定,“青年节(5月4日),14周岁以上的青年放假半天”,但2024年五四青年节正好在五一假期内,因此实际放假为一天,需要注意的是,虽然可以享有半天的假期待遇,但这并不属于法定节假日的范畴。
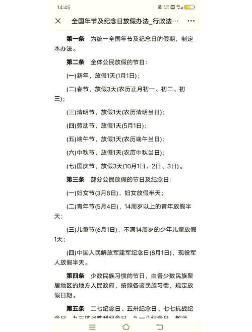
五四青年节的法定性:
- 不是全体公民的节假日,仅针对特定年龄段的群体进行安排;
具体适用人群是年龄在14至28周岁的中国青年,如果当天恰逢周末或其他法定假日,则不再额外补休。
尽管五四青年节具有特殊的历史意义和文化价值,但在现行政策下,它并非一个全面的公共假日,而是部分公民放假的节日及纪念日之一,对于符合规定条件的青年人来说,这一天确实可以享受一定的休息和庆祝活动的时间。




















