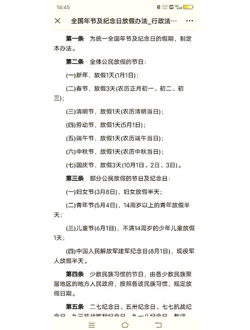
关于青年节是否法定享有半天假期,根据提供的信息,可以确定这是一个关于法定假期的简要描述,没有多余的内容。
青年节是中国的法定假日之一,它为青年们提供了一个放松身心、享受生活的机会,对于青年节半天假是否属于法定假期,存在不同的看法。
从法律的角度来看,青年节半天假是否属于法定假期,取决于具体的法律法规,不同的地区和城市可能有不同的规定,在一些地方,青年节半天假可能被视为法定假期,而在其他地方则可能不被视为,在决定是否使用青年节半天假之前,我们需要先了解当地的法律法规。
从实际的角度来看,青年节半天假是否属于法定假期也与其实际意义有关,青年节是庆祝青年们的重要节日,它旨在鼓励青年们积极参与社会活动、培养创新精神和实践能力,许多地方将青年节半天假视为鼓励青年们利用这个特殊时刻进行休息、放松和娱乐的活动,在这种情况下,青年节半天假可以被视为一种特殊的假期安排,旨在满足青年的特殊需求和愿望。
青年节半天假是否属于法定假期取决于当地的法律法规,无论是在哪个地方,我们都应该尊重和遵守当地的法律法规,以确保青年的合法权益得到保障,我们也应该鼓励和支持青年们利用这个特殊时刻进行休息、放松和娱乐的活动,以促进青年的身心健康和全面发展。




















